-
酒糟在健康领域潜力巨大
-
82个酒类项目入选中国职工技术协会年度成果
-
中国食品院获CNAS国家实验室认可
-
茅台谋划“十五五”
-
泸州老窖研发生物发酵面膜
-
青啤两大科技成果通过评审
-
雪花蚌埠公司20万千升项目签约
-
今世缘丙午马年生肖纪念酒上市
-
钓鱼台酒业推出自营新品
-
泸州品创科技通过高新技术企业认定
-
“数字酒世界”商城更名
近期,中国中医科学院中医药健康产业研究所联合北京工商大学,在国际权威SCI期刊《Food Chemistry》(中科院一区)发表题为 “Systematic profiling and bioactivity evaluation of Jiuzao from light flavor baijiu: A by-product rich in bioactive compounds(清香型白酒副产品酒糟的系统性成分分析与生物活性评价:富含生物活性化合物的资源研究)”的研究论文。
研究团队通过化学分析与细胞模型相结合的方式,系统评估了酶解酒糟提取物(JEH)的生物活性。结果显示:JEH 表现出强效的抗氧化能力,有助于清除自由基、延缓氧化损伤,同时具备显著的抗糖基化活性——这一特性在抗衰老、预防糖尿病并发症及皮肤健康等领域具有重要应用价值。这些发现有力证明,白酒酒糟并非“废弃物”,而是一座尚未充分开发的天然活性成分宝库。(中国中医科学院中医药健康产业所)
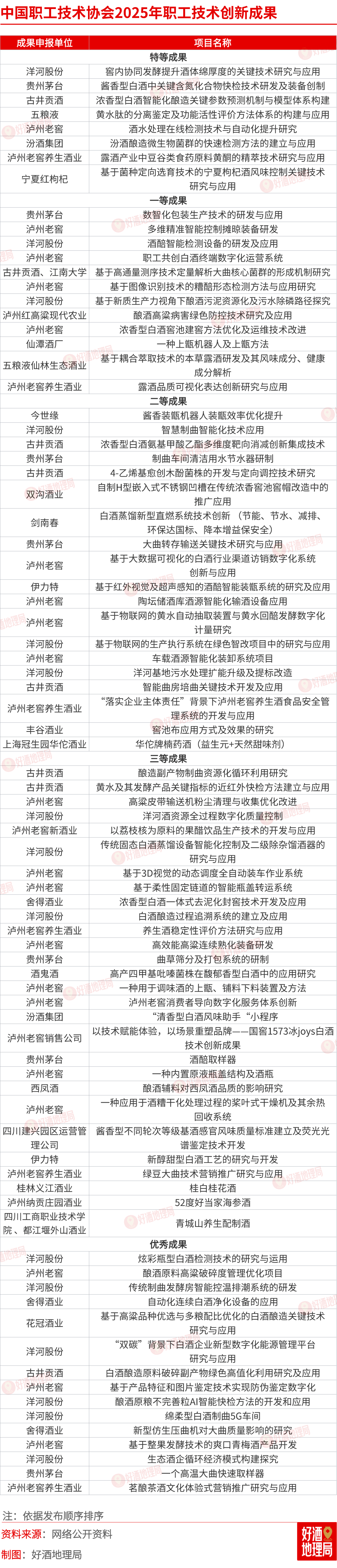
近日,中国职工技术协会公示了2025年职工技术创新成果,包括92项特等成果(酒类8项)、145项一等成果(酒类12项)、235项二等成果(酒类19项)、288项三等成果(酒类28项)、137项优秀成果(酒类15项)。具体入选名单如下图。(中国职工技术协会)
近期,中国食品发酵工业研究院传统发酵食品品质与安全实验室顺利通过中国合格评定国家认可委员会评审,成功获得CNAS实验室认可证书(注册号:CNAS L24844)这项权威认可,标志着该实验室在质量管理体系与技术能力上达到了国家及国际标准,跻身国家认可实验室行列。本次认可范围覆盖白酒产品感官评价、酿造原料理化检测等四大类检测,共28项关键参数,充分证明了实验室在传统发酵食品领域的专业服务能力。(中国食品发酵工业研究院)
1月9日,贵州茅台防伪溯源领域“十五五”科技创新研究规划专家咨询会在武汉召开。会议指出,“十五五”时期是茅台推动防伪溯源体系从“防护型”向“智慧型”“体验型”全面转型升级的关键阶段。茅台的目标是:在多重技术方面集成稀土超磁材料、新型高分子材料、随机特征加密等前沿技术,重点攻克“拔盖酒”等存量难题,并形成具有自主知识产权的核心技术体系;在多载体协同方面实现瓶帽、瓶盖、瓶身、箱体等全载体数据链融合,确保产品流向可追溯、状态可验证;在消费体验方面,可以通过i茅台平台、微信小程序、智能鉴真终端等多元化入口,为消费者提供最便捷的鉴定操作,真正实现“技术集成在前端、鉴定简便在终端”的消费体验,从而系统筑牢茅台品牌护城河,维护健康有序的市场环境,引领行业在溯源治理与消费者信任构建方面迈向更高水平。
此前,贵州茅台分别在北京、无锡相继召开贵州茅台科技创新“十五五”规划酿造环境方向及酿造微生物研究方向专家咨询会。在酿造环境方向,会议认为,良好的生态环境是茅台赖以生存和发展的根基,茅台酿造环境领域“十五五”科技创新规划以“天人共酿”立意,既是人与自然和谐共生的本质需求,也是深入实践“两山”理论和服务好历史经典产业资源保护区建设的时代需求。在具体研究内容上,要围绕生产区、种植区以及赤水河流域的“水、土、气、生”关键要素开展系统观测研究,做好做深水效提升、节能降碳、固废高值化利用等绿色化转型研究工作,科学谋划好茅台碳资产的系统管理,推动茅台实现绿色低碳高质量发展。
在酿造微生物方向,会议认为,酿造微生物研究作为茅台科研攻关的核心方向,将始终坚持以国家战略需求为导向,全面贯彻落实茅台集团关于科技创新的各项决策部署,紧密围绕科技创新的核心战略目标,立足白酒产业发展,扎实推进相关创新研究,坚持负责任营销理念,切实做到对消费者负责。未来,茅台将建立更加完善的微生物研究体系,推动酿造微生物研究不断取得新的突破。
茅台方面表示,“十四五”期间,茅台深入开展科技创新攻关,围绕全产业链推进科研项目近600项,重点项目200余项,其中国家级项目30余项,研发费用投入34.4亿元;申请发明专利456项,授权发明专利133项;引进国内外先进技术111项,主持和参与制修订国家、行业、地方、团体标准35项;获得科技奖项60余项,获得国际领先鉴定评价成果9项;获得国家级科技创新型企业称号4个、省级科技创新型企业称号4个,科技创新赋能发展成效明显。(贵州茅台)
近日,泸州老窖在互动平台回答投资者提问时表示,公司根据年轻群体的悦己型消费与情绪价值需求特点,以产品创新为核心、以场景适配为载体、以情感共鸣为纽带,系统性推进年轻化布局。一是做好产品创新准备。持续深耕38°低度产品线,通过工艺优化强化酒体柔和、顺滑的饮用特质,适配年轻人对低度利口、微醺体验的核心需求;同时,研究开发精酿啤酒、中式果酿酒等创新酒品以及生物发酵面膜、香水等酒类衍生品,贴合年轻群体消费需求。二是做好新消费场景打造。推广冰饮、调饮等全新品饮方式,打造新的消费场景,比如尝试做消费门店,结合餐酒消费集中展示公司产品。推动产品融入年轻人和女性消费群体的日常作息与社交场景,成为生活方式的有机组成部分。(东方财富股吧)
1月9日,中国酒业协会技术委员会组织院士专家对青岛啤酒两项重大科技成果进行鉴定。青岛啤酒公司研发的《生鲜啤酒全生命周期保鲜及一盘货数字化供应链体系创建应用》和《啤酒副产物(糖化余粮与啤酒酵母)高值化绿色生物制造关键技术及产业化》两项成果通过鉴定委员会专家认定,总体达到国际领先水平。(青岛啤酒)
近日,安徽省蚌埠市怀远县人民政府与华润雪花啤酒(蚌埠)有限公司签订投资合作协议,决定在怀远县建设华润雪花啤酒(蚌埠)有限公司二期20万KL/年啤酒生产项目。(怀远县政府网)
1月9日,今世缘丙午马年生肖纪念酒上市,首发价:1L装688元/瓶,2.5L装1688元/瓶。该产品采用优质原粮,依托百年以上明清老窖,由大师特调,小批量酿制而成,52度酒体窖香浓郁、饱满醇厚、绵甜净爽。外形取敦煌壁画祥瑞“翼马”,以“翼马当先·旗开得胜”为寄寓,融合敦煌艺术与现代审美,以旗、鼓、翼马三重意象,献上一份事业腾达、开局必胜的吉祥贺礼。(今世缘酒业)
近日,钓鱼台酒业正式推出自营新品——钓鱼台酒(马到功成)。产品以骏马“凌空跃起”之姿为造型,寓意新的一年“一往无前,马到功成”,遵循“一年一礼,一岁一藏”的典藏准则,甄选稀有酒体,匠心勾调。1L/套/箱,建议零售价2699元/套。(钓鱼台酒业)
近日,根据《高新技术企业认定管理办法》(国科发火〔2016〕32号)和《高新技术企业认定管理工作指引》(国科发火〔2016〕195号)有关规定,泸州老窖股份有限公司全资科技公司、国家固态酿造工程技术研究中心运行实体——泸州品创科技有限公司成功通过2025年第二批高新技术企业认定。这是该公司自2010年首次通过高新技术企业认定后,第六次通过认定。(泸州老窖企业文化中心)
1月9日起,“数字酒世界”商城系统将正式更名为“酒域灵境商城”,APP、官方网站及各类官方宣传物料等,将陆续完成名称及标识更新,更名切换期间,部分物料可能存在新旧标识并存的情况,但所有服务及数字资产交易均不受影响。酒域灵境方面表示,“商城”功能清晰,标志着它作为酒产业专属的消费与服务核心入口的定位,与“数字酒世界”交易体系区隔,带来更直观、安心的体验。(酒域灵境)


发表评论 取消回复