人类利用微生物进行生产实践的行为,由来已久。
四千多年前,华夏先民就已掌握了酿酒技术;三千多年前,人们开始了醋和酱油的酿造。
早期人类的传统酿酒活动,依赖自然微生物的发酵,在科技生产领域,被称为第一代生物制造。
现在,自然生物的馈赠,正在高科技的转化下,创造出更多样、更美妙的价值。
例如在合成生物学领域,酿酒酵母便是最为常用的天然产物合成的底盘细胞,因其遗传操作便捷、食品安全性高及代谢可塑性强的特性,被广泛用于维生素、抗生素、乳酸、氨基酸等多种天然产物的异源合成。
以合成生物学为核心,强调对微生物体系的深度解析与改造,能够创造出功能性更强的微生物用于生产的第五代生物制造,正在被越来越多的酒企所“看见”。
图源@贵州茅台
不久前,茅台宣布将发力生物制造领域,并将其定位为发展的“第二增长曲线”。
具体来看,茅台设想的生物制造“第二增长曲线”有一个较为清晰的前进路线:
用3到5年时间,充分挖掘应用茅台丰富的优势微生物资源,在生物科技领域探索形成一批新技术、开发一批新产品、孵化一批新产业,让第一代生物科技与第五代生物科技交流融合,以实际行动助力贵州生物制造产业落地和应用,有力支撑国家生物科技战略。
战略上的规划,或许无法直观呈现目前生物制造相关技术在白酒行业的普遍应用,但从技术成果和应用来看,生物制造之于酒类酿造,无疑是一个具有极大挖掘价值的宝藏领域。
制图@好酒地理局
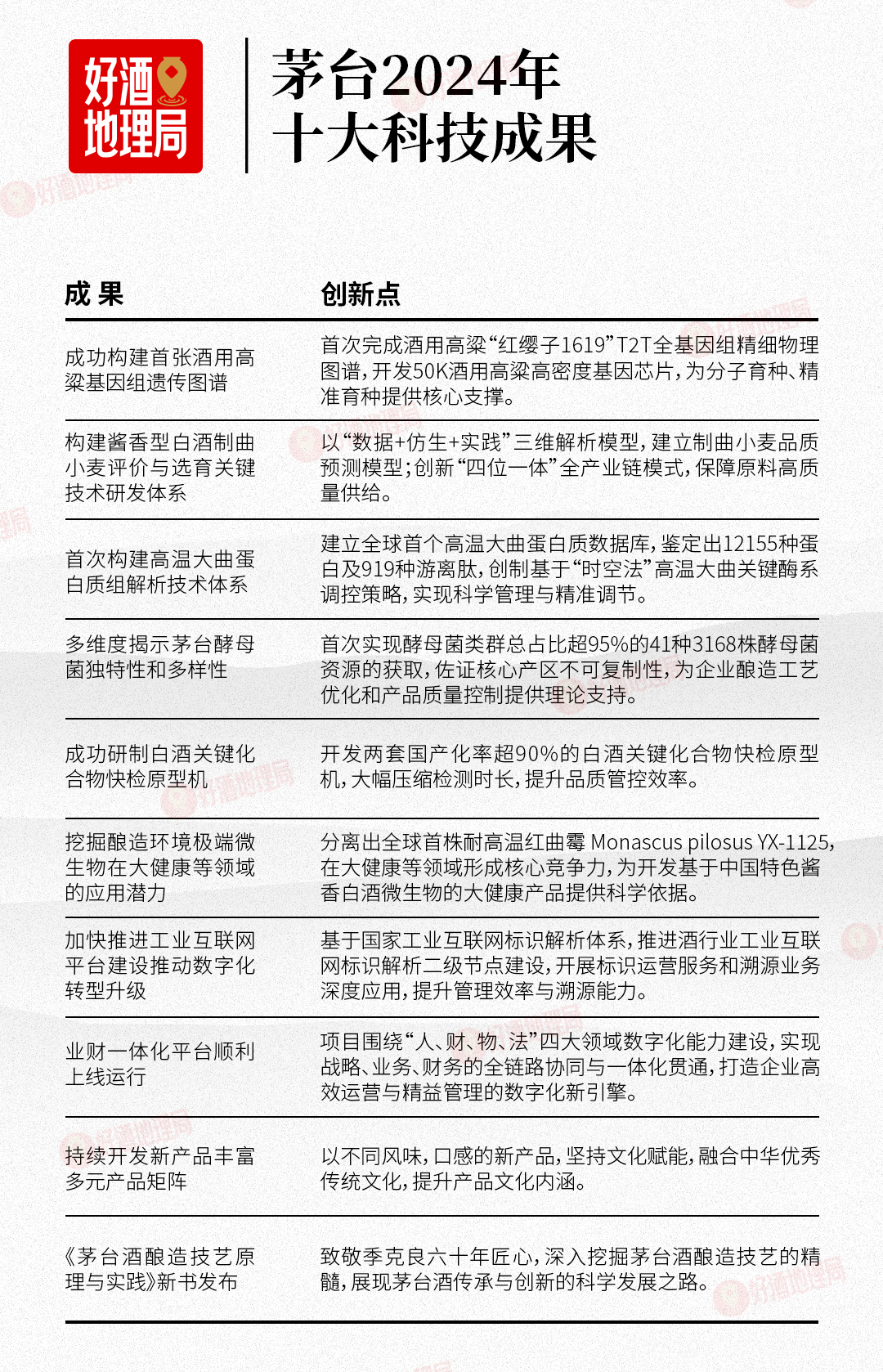
在茅台此前发布的2024年十大科技成果中,在酿造微生物方面的成果便有三个:首次构建高温大曲蛋白质组解析;揭示茅台酵母菌的独特性和多样性;挖掘茅台微生物资源,在大健康等领域形成核心竞争力。
聚沙成塔,积水成渊。与微生物朝夕相处的白酒行业,正在用生物制造,打开新世界的大门。
生物制造,可以改变世界
以生物学为基础,生物制造利用生物体(细胞、酶等)或生物过程进行物质转化与产品制造,在生物医药、生物基材料与化学品、未来食品与农业、环保等领域都有应用,具有绿色低碳、精准高效的优势。
举一个生活中常见的例子,淀粉。
淀粉是粮食的主要成分之一,也是重要的工业原料,自然界中主要通过农作物的光合作用合成,整个过程大约需要60步代谢反应,能量转化效率很低,只有2%。
2021年,中国科学院天津工业生物技术研究所全球首次实现人工合成淀粉,只需要11步反应路径,能量效率提升到7.3%,合成速率是玉米的8.5倍。
制图@好酒地理局
在1立方米大小的生物反应器中,人工年产淀粉量相当于国内5亩玉米地的年产淀粉量,大大提高了淀粉的生产效率。并且,人工合成淀粉还可节约90%以上的耕地和淡水资源,有助于缓解土地资源紧张和环境污染问题。
人工合成淀粉是生物制造领域的重要突破,非常直观地展现了这一新兴领域对于未来人类可持续发展的关键作用。
“从某种程度上来看,生物制造的重要性不亚于芯片研制。”中国工程院院士谭天伟曾发文评价,生物制造已经成为大国竞争的焦点。
全球范围内,生物制造市场都呈现出蓬勃发展的态势。数据显示,预计2025年全球高端生物制造市场规模将达到1250亿美元(约合人民币8979.88亿元),年复合增长率达10.8%。
我国作为生物制造行业的重要参与者,市场规模也在不断扩大。
易凯资本数据显示,2020年-2023年,我国生物制造市场总规模分别为2372.4亿元、2898.4亿元、3479.4亿元和4200亿元,年复合增长率接近20%,预计到2025年我国生物制造市场规模将达到1.2万亿元,年增速超15%。
图源@AI生成
作为战略性新兴产业,生物制造在国家政策层面的重视程度,已越来越高。
在2023年的中央经济工作会议上,生物制造被首次明确为“战略性新兴产业”;2024年,发展生物制造,被首次写入到《政府工作报告》中。
今年的《政府工作报告》再次点名生物制造,将其明确为打造新质生产力的重要产业,与量子科技、具身智能、6G等未来产业并列,可见生物制造之于国家战略的重要性。
谭天伟认为,在提高我国自主创新能力方面,生物制造的关键技术在于高效优质的生物催化剂,这其中就包括工业酶和菌种。
▎近十多年来,茅台以科技赋能传统酿造,持续深化酿造微生物科学研究,加大合成生物学等前沿技术探索,为企业高质量发展提供驱动力。图源@贵州茅台
这一点,在酒业的实际生产创新中,有明显体现。例如各酒企孜孜不倦在进行的酿造微生物菌种分离与分析,茅台酿造过程中已发现3000余种微生物,五粮液从窖泥中分离的能产生多种白酒有益风味成分的“梭状芽孢杆菌”全新菌种“WLY-B-L2T”等。
有了这些对生物制造的初步认知以后,我们再来看茅台想通过这门科学形成一批新技术、开发一批新产品、孵化一批新产业,并以此打造“第二增长曲线”的发展目标,就会获得更广阔的视角。
多次出手,锚定生物科技
与以往过去行业众多企业将品牌、品类,甚至一个单品作为发展第二曲线不同,茅台将生物制造作为“第二增长曲线”,有着极高的技术壁垒和规模壁垒。
在宣布这一战略方向前,茅台已在生物制造这条路上走出相当一段距离。
早期对生物制造赛道的布局,茅台多以投资为主。
制图@好酒地理局
2023年5月,贵州茅台发布公告,拟投资100亿参与设立两个产业基金——茅台招华基金、茅台金石基金。
这两只基金非常类似,金额均为55.1亿元,其中贵州茅台的出资均为50亿元,期限设计均为“5+5+1”,总计可达11年,投资领域包括新一代信息技术、生物技术、新能源、新材料等多个领域,堪称绝对的大手笔长期主义者。
同年9月,茅台科创基金成立,执行事务合伙人为茅台(贵州)私募基金管理有限公司,出资额为2亿元。同年11月,茅台金石基金第一次出手投资,便领投了国内保护氨基酸产品行业龙头泰和伟业近3亿元的A+轮融资。
2024年,茅台科创基金又先后完成了对星赛生物、虹摹生物等相关生物制造类企业,前者聚焦单细胞分析和分选领域致力于以创新的“拉曼组”技术刻画单细胞代谢表型组信息,后者是中国本土母乳低聚糖HMO自主研发及产业化的领跑者,二者在生物合成创新领域都颇有建树。
进入2025年后,真金白银押注生物制造的茅台,在相关领域上的发展规划进一步清晰。除了响应政策号召,我们更应该看到的是其在生物科技领域进行实质性突破和自主创新的战略定力。
更宏大的商业价值重建
在今年3月、5月,茅台集团党委书记、董事长张德芹,茅台集团党委副书记、总经理王莉先后前往清华大学、华大集团、上海交通大学和中国科学院深圳先进技术研究院等生物制造前沿校、企交流之后,茅台正式公布了其在生物科技发展方向的五点共识。
制图@好酒地理局
这些方向,构建了覆盖核心技术攻关、多元化产品创新与绿色生态发展的完整战略版图。并且,近年来茅台自身的科技创新,也逐步走深、走尖。
此前茅台公布的2024年十大创新成果,无疑充分展现了其在白酒酿造领域的前沿探索与科研深度。从基因组解析到酵母菌研究,从关键化合物检测技术到酿造环境微生物应用,均体现了茅台对传统酿造工艺的科学化、精准化突破。
这些都足以说明,茅台不仅是嗅到了科技发展的风口,更在躬身力行,用创新改变白酒行业传统的发展路径与增长模式。
茅台将生物制造确立为“第二曲线”,本质上是一次深度的商业价值重构。跳出了传统白酒的“舒适区”的茅台,以科技为杠杆撬动增长天花板,从“单一酒业”导向“生物经济平台”,不仅关乎技术升级,更是从产品逻辑、产业边界到价值创造模式的系统性变革。
图源@贵州茅台
值得一提的是,就在不久前,茅台基金还参投了清华系AI公司面壁智能。这家AI公司专注于人工智能大模型技术创新与应用落地,在AIPhone、AIPC、智能座舱、智能家居与具身机器人等终端领域都有深入布局,三年内已完成三轮融资,在资本市场相当受欢迎。
而随着茅台在尖端科技领域中的深入,其在市场中的角色,势必也将进一步随之变化,不仅是美酒的生产者,更是美好生活的酿造者、供应商;不仅是“产品输出者”,更是“技术解决方案提供者”、开放的价值生态平台构建者与战略投资者。
科技,重构“白酒+”
从酒业目前各大企业对生物科技领域的投入来看,本质上都在积累未来可对外赋能或合作的技术资产,为“白酒+生物科技”的服务输出模式埋下伏笔。
除了茅台,已有多家酒企在生物制造领域耕耘许久,并且成果颇丰。
例如今年3月,国台数智酒业联合天士力集团、深圳中农秸美科技股份有限公司发布了一项合成生物技术成果——秸秆木质纤维素生物酶解聚三组分分离技术及成套装备研发与应用。
▎中农秸美与天士力集团、国台数智酒业集团深度合作,将高活性生物酶解技术应用延伸到高梁秸秆、稻草秸秆、酒糟废弃物等资源化高值利用领域。图为研发的高活性系列生物酶。图源@天士力大健康
该技术通过自主创制的高活性生物酶,将秸秆中的纤维素、半纤维素和木质素高效分离,原料利用率接近100%。与传统工艺相比,该技术能耗降低70%、节水80%,且全程无化学添加剂。
据测算,在遵义,每年红缨子糯高粱秸秆产量超150万吨,若通过酶解技术加工,预计年产值超30亿元。
围绕这一技术,深圳秸美将与国台、天士力等企业共建生态产业园,拓展三大应用场景:其一,以秸秆生物基纤维替代木浆,推动包装行业绿色转型;其二,黄腐酸肥料规模化替代化肥,助力耕地质量提升;其三,通过秸秆收储网络建设,激活农村闲置劳动力。
制图@好酒地理局
可以看到,以茅台为首的白酒企业重仓生物科技赛道,绝非简单的技术升级,而是对“白酒+”产业模式的深层次重构。这场由尖端科技驱动的变革,正在从产品形态、产业链条到价值生态多个维度,彻底改变白酒行业的传统面貌与发展逻辑。
凭借生物制造进行多产业的布局,酒企正在实现产品边界突破、产业链条延伸和价值生态的重建。生物制造之于酒业,绝非锦上添花的点缀,而是打开产业未来增长之门的密钥。
从一杯美酒出发,衍生出健康食品、绿色材料、清洁能源、生态农业、创新医药等纵横交错的产业脉络。这不仅是企业寻求增长“第二曲线”的突围,更是我国白酒产业从依赖历史积淀的传统酿造,向依托尖端生物科技的“新质生产力”跃迁的关键一步。
▎茅台生态循环经济产业示范园一角 图源@贵州茅台
在第四次科技革命的浪潮中,白酒龙头不再仅仅是舌尖风味的守护者,更将成为驱动绿色经济、服务大健康、探索生命奥秘的先锋力量,重新定义“一杯酒”所能创造的无限价值。
这场以生物科技为底色的“白酒+”革命,或许正酝酿着一个远超传统想象的产业新纪元。


发表评论 取消回复