通读新国标,并没有刻意强调“创新”这个词,但多处条款的调整,正在为风味的展开腾出空间。
最明显的变化,体现在对香气与口味的表述上。旧版标准强调“有明显的酒花香气,口味纯正”,新版则改为“特征香气明显,口味纯正、爽口,酒体协调、柔和,无异味”。
与之对应的,还有麦芽比例明确下限、按酵母类型进行分类、“工坊啤酒”获得明确身份。
原本在市场中反复试探的风味表达,被纳入更清晰的框架。
风味的变化,已经在发生。
麦芽的香气
有意思的是,很多中国人对“麦芽”这个词的第一印象,并不来自啤酒,更可能来自很多年前益达的一条广告。
“麦芽的香气。”“行家呀。”
那是一个很生活化的场景,却让“麦芽”这个词,带上了一点讲究的意味。
而在很多关于啤酒的讨论里,麦芽总是被放在一个理所当然的位置。配料表里有它,行业语言里也经常提到它,但真正围绕麦芽展开的讨论并不多。
▎麦芽是啤酒的灵魂,它是由大麦发芽而来,是酿造啤酒的核心原材料,由大麦经浸麦、发芽、干燥等工序制成。图源@千图网
麦芽在啤酒里干的是很基础的活。
啤酒发酵所需要的糖分,来自麦芽在糖化过程中被释放出来的养分;酒体的骨架、入口的饱满感,也与麦芽密切相关。
即便不刻意思考风味,面包、谷物、轻微的甜感,甚至某种温暖的烘烤气息,也都会在不知不觉中通过麦芽呈现出来。
但在传统意义上,麦芽并非啤酒风味的主要贡献者。过去很长一段时间里,人们习惯把风味的变化寄托在酒花上。
▎对风味追求的提升,令啤酒花从单一品种向多元化发展,新品种不断涌现,为啤酒注入了前所未有的活力与创造力。图源@AI生成
酒花的确直观,调整起来也方便,换一个品种,香气立刻发生变化,效果来得很快。对于追求新鲜感的市场来说,这是一条效率很高的路径。
相比之下,麦芽显得内敛,它的变化更多体现在结构和层次上。
不过,越来越多的酿酒师开始把目光重新投向麦芽本身,尝试通过不同品种、不同处理方式,让啤酒的风味拥有更稳固、更持久的表达。
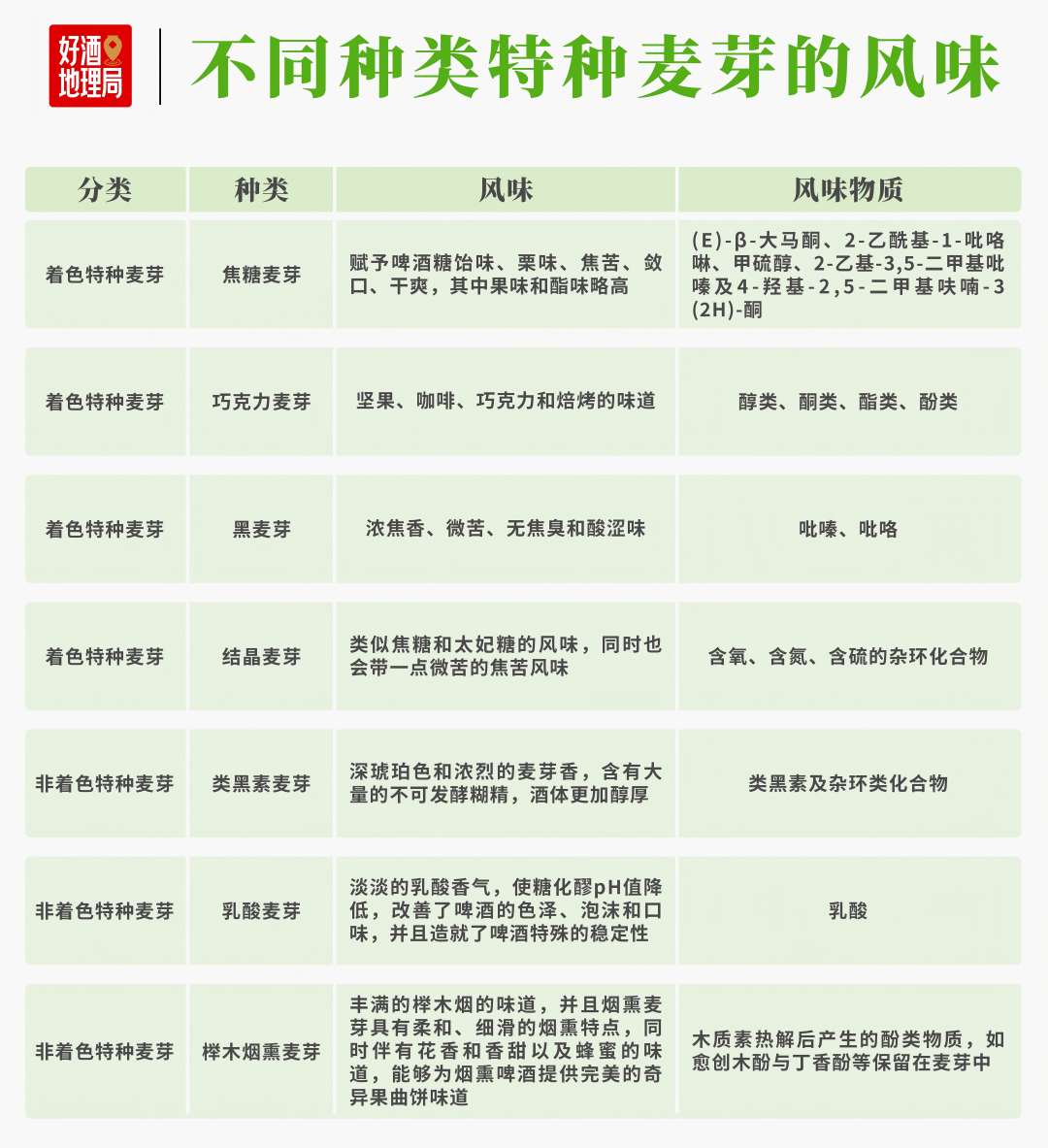
近年来,特种麦芽由于其独特的制麦工艺,非常受酿酒师欢迎。
制图@好酒地理局
像结晶麦芽或焦香麦芽,在制作时会经历类似炖煮的过程,麦粒内部的糖分在湿热环境中发生变化,形成一系列带有甜感和熟香气息的物质。
它们会让成品麦芽呈现出焦糖、水果、面包、轻微甜感,甚至类似可可和肉汤的风味。这些味道在啤酒中并不张扬,却能让整体口感更圆润,也更有层次。
另一类以高温烘焙为主的麦芽,比如黑麦芽、巧克力麦芽和烤大麦,则走向了完全不同的方向。
干燥而强烈的加热方式,让麦粒产生接近烘焙食品的气息,爆米花、坚果、可可、杏仁、面包皮,甚至一点点泥土感,都会在这种麦芽中出现。当它们被少量使用时,可以为啤酒增加深度和对比,让风味向下延伸。
图源@AI生成
新国标的出台,在某种程度上也顺应了这种趋势。
标准并没有规定必须使用哪一种麦芽,也没有限定啤酒的风味方向,只是明确提出,麦芽投料比例不低于50%。
「#好酒地理局」认为,这样的要求,有助于避免过度依赖廉价辅料,导致酒体变薄、风味变淡,让啤酒回到以麦芽为核心的酿造基础上,同时也为品质留下更高的上限。
当然,规则的变化也会把成本问题直接推到台前。
华润啤酒公开数据显示,我国啤酒大麦的使用量近年来稳定在每年500万至530万吨,但我国国产大麦年产量只有90万至120万吨,其中优质啤酒大麦的产量更少,且种植面积还在缩减。很长一段时间里,这个“缺口”都是靠进口来补足。
制图@好酒地理局
“麦子不自主,意味着风味无底气、成本无掌控、品牌无底蕴、产业无脊梁。”
也正是在成本和供应压力逐渐显现的背景下,中国本土啤酒大麦的研究开始加速推进。
自2008年国家大麦青稞产业体系成立以后,中国大麦育种基本上能全面替代原来的进口。东北的垦啤麦、西北的甘啤、苏北的苏啤及扬农啤等啤酒大麦的系列性品种,品质通过专家评估可以达到进口大麦的水平。
制图@好酒地理局
企业层面的实践也在同步展开。
华润啤酒的大麦标准化种植基地持续扩大:2023年仅在呼伦贝尔布局3000亩,一年后已拓展至内蒙古、苏北和西北三大区域,面积增至16200亩,初具规模;2025年,华润啤酒已完成内蒙古、西北、江苏三大产区,共计20000亩国产大麦标准化种植工作。在严格的质量把控要求下,大麦生长的关键阶段都会有育种和种植领域的科研人员参与指导,以确保原料稳定性。
国家大麦青稞产业技术体系首席科学家郭刚刚提出,过去20年里,我国大麦育种水平持续提升,目前使用的均为自主选育品种,且几乎每年都有迭代更新,育种目标也已从以产量为主转向以品质为主。
▎大麦可以安心稳坐“世界第一酒粮”的位置,因为人类消耗啤酒的速度着实惊人。图为华润啤酒国产啤麦标准化种植试点基地。图源@华润雪花
全国食品发酵标准化中心官微表示,对啤酒行业而言,麦芽投料比例标示要求可能在一定程度上促进消费者对原料结构的理解,但并不意味着产品结构将向单一方向集中。
“在真实、规范的标示框架下,不同定位、不同层级的啤酒产品有望更加清晰地与目标消费群体对接,推动市场在规范基础上实现更加理性和多元的发展。”
也正因如此,啤酒的风味创新,正在回到一条更扎实的路径上。
艾尔与拉格
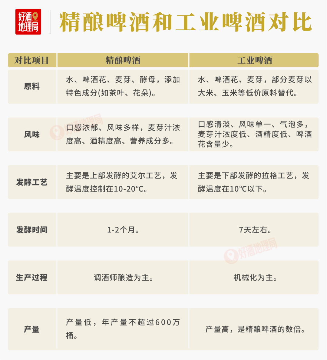
新国标的一大重要革新,是增加了三大分类维度:按浊度分为清亮啤酒和浑浊啤酒,按杀菌工艺分为生啤酒(未经杀菌)与熟啤酒(经过杀菌),按酵母类型分为上面发酵啤酒(艾尔啤酒)、下面发酵啤酒(拉格啤酒)及混合发酵啤酒。
我们经常能在啤酒罐上看到艾尔与拉格,但很少有人能说清楚它们是什么。在GB/T 4927-2008《啤酒》中,也并没有提到这两个名词。
从酿造角度看,啤酒中最基础、也最重要的一组区分,来自两类酵母:艾尔酵母和拉格酵母。前者在接近室温的环境中发酵,活跃期常聚集在发酵液表面,发酵节奏快,代谢旺盛;后者偏好低温环境,在罐底缓慢工作,用更长的时间构建风味结构。
这种发酵方式的差异,在很大程度上预设了啤酒的气质走向。
制图@好酒地理局
艾尔啤酒往往更外向。酵母在较高温度下释放出大量酯类与高级醇类物质,果香、花香容易被感知,也更容易被记住。
拉格啤酒则更内敛,低温、长周期的发酵让风味趋于干净,酸度与清爽感成为主线,整体结构更强调平衡与克制。
这种差异并没有停留在感官层面。
2022年的一项研究,对53种不同酵母所酿造的啤酒进行了系统分析,结果显示,艾尔啤酒中的酯类物质含量明显更高,其中一些特殊酯类能够带来清晰的水果与花香联想。
图源@AI生成
而在拉格啤酒中,辛酸、癸酸等酸类物质更为集中,它们塑造了爽利的口感基础,但一旦控制不当,也可能引出不受欢迎的脂肪氧化气息。风味的边界,在这里显得尤为重要。
把视角再向下推一层,会发现这些风味差异,最终都指向了酵母内部的遗传与代谢机制。
基因组层面的研究显示,在艾尔酵母中,BAT1、LEU1、EHT1等基因的活跃表达,与高级醇和酯类的合成密切相关;而在拉格酵母中,IRA1等基因则更多参与酸类物质的生成调控。
这种系统性,还体现在发酵过程的时间维度上。
发酵初期,酵母忙于繁殖,代谢通量大,风味物质的生成波动明显;进入后期,代谢逐渐稳定,啤酒的整体轮廓开始定型。
▎精酿啤酒馆里的不锈钢发酵罐 摄影@好酒地理局
由于拉格发酵周期更长、温度更低,这一过程被拉得更细,某些酸类和醇类得以缓慢积累,也让拉格呈现出与艾尔不同的风味层次。
随着消费逐渐回归日常场景,易饮性与平衡感重新被重视,拉格的优势开始显现。
新的拉格正在主动拓展边界,它们不再局限于传统的美式淡拉格,而是通过酵母选择与发酵管理,引入更丰富的香气表达,在保持清爽基调的同时,增加记忆点。
这一变化,很大程度上来自酵母研发的进展。
在2025年的中国国际啤酒技术高峰论坛上,Fermentis大中华区技术销售经理史佳宁分享了多款创新型拉格酵母的应用思路。
她提到,当前的拉格酿造,正从“尽量中性”转向“可被设计的风味表达”,而酵母正是最关键的抓手之一。
▎近距离生长的啤酒酵母 图源@千图网
以具体产品为例,Fermentis S-13通过较高水平的乙酸异戊酯生成能力,为拉格带来更清晰的香蕉与热带水果香气。
而SH-45则在生物转化能力上表现突出,能够有效裂解麦芽与酒花中的硫醇前驱体,释放出阈值极低、辨识度极高的硫醇类香气,让百香果、柑橘等风味在拉格中变得可感、却不失克制。
酵母已经成为酿酒师手中一件可以被精准使用的工具。从更宏观的角度看,啤酒风味开始通过更精细的技术选择,回应不同饮用场景的需求。
新国标开始回应真实的酿造实践,也就为消费者、酿酒师与市场之间搭建起了一座更稳定的桥梁。
为工坊啤酒正名
此次新国标新增了“工坊啤酒”的定义,指由小型啤酒生产线生产,且在酿造过程中不添加与调整风味无关的物质,风味特点突出的啤酒。
与此同时,特种啤酒类别(指通过改变原料、生产工艺或成分,形成独特风味的啤酒类别)新增了酸啤酒、黑啤酒等。
这些变化,无疑将引导企业在风味上进行更多创新,满足多元化消费需求。
工坊啤酒(craft beer,又称精酿啤酒),是一种在全球化工业浪潮中逆流而上的酿造艺术,它重新定义了人们对啤酒的认知,也让“喝酒”这件事,多了几分探索与品味的乐趣。
制图@好酒地理局
精酿啤酒的兴起,与人们对生活品质和个性化消费的追求密不可分。
当大型工业啤酒厂以标准化产品占据市场时,一批小规模、独立的酿酒师开始尝试打破常规。
他们回归传统工艺,却又不受传统束缚,在原料上大胆创新,在风味上精雕细琢。
精酿啤酒的魅力,很大程度上源自其原料的多样性与高品质。除了构成啤酒基础的麦芽、酒花、酵母和水,酿酒师们常常将目光投向更广阔的天地。
图源@AI生成
水果、香料、本地特有的草本植物,甚至是一些非常规的谷物,都能成为酿造中的点睛之笔。
2019年中国酒业协会联合中国食品发酵工业研究院联合各单位,制定了“工坊啤酒”的团体标准,精酿啤酒行业进入了一个相对规范化的发展阶段。
智研咨询数据显示,中国精酿啤酒市场规模已从2020年的200亿元快速增长至2024年的800亿元,年复合增长率为41.42%,预计2025年中国精酿啤酒行业市场规模将增长至1342亿元。
制图@好酒地理局
而在不被大众所关注的地方,国产精酿啤酒已经在国际舞台崭露头角。
“2025年国际啤酒杯”比赛中,中国酒厂在多个风格中共获得23枚金奖。获奖作品分布在巧克力啤酒、波罗的海风格波特、新兴IPA、混合菌酸啤等类别中,呈现出较为均衡的结构。
楚门津酿、明日酿造、嘿酸、野鹅微醺等酒厂,分别在自己熟悉的风味方向上持续推出作品。
酸啤酒、布雷特菌啤酒这些在国际上已有成熟体系的类型,在国内逐渐形成稳定的生产能力。
世界看到的,已不只是一个快速增长的市场,还有逐渐成熟的酿造能力与风味表达。
关于“中国风味”的期待,开始升温。
▎中国啤酒正进入“风味大爆炸” 时代,消费者不再满足于标准化口感,转而追求差异表达与功能属性。图源@AI生成
《2026凯爱瑞中国风味图谱》明确提出,在风味酒饮的领域,热带水果依然占据着主流的高地。
这并非偶然,许多人记忆中的第一瓶果味啤酒,或许就是那带着明朗甜香的菠萝啤。它像一把钥匙,早早打开了消费者对啤酒风味可能性的想象。
如今,百香果、荔枝、芒果这些风味饱满、酸甜鲜明的热带水果,继续在啤酒中延续着这种味觉体验。
这背后,是消费者对于轻松、愉悦饮酒体验的恒久追求,水果的甜爽巧妙地中和了酒精的凛冽,让饮酒变得更易入门,更具休闲色彩。
还有一个显著的趋势,是“茶”与“花果”元素在啤酒中的异军突起,这离不开近年来茶啤市场超过百亿体量的坚实铺垫。
茉莉、龙井、乌龙、红茶……中式茶韵正带着其深厚的文化底蕴,注入啤酒的泡沫之中。玫瑰、桂花等经典花香,也伴随着“新中式”美学的风潮,在啤酒中找到了新的表达。
图源@AI生成
与此同时,地域线索变得更加清晰。奶皮子、糖葫芦、冻梨这样的地方风味尝试,让啤酒开始承载记忆和情绪。
小规模酿造、风味至上、拒绝与风味无关的修饰,这是一种对真实与个性的坚持。
中国啤酒创新的想象空间,仍然辽阔。
制度的明确,为创造提供边界;市场的成熟,为探索提供土壤;文化的自觉,为表达提供深度。
未来的啤酒,不只是更多口味的叠加,而是更多“土地、时间与人”的交汇。
在这场风味革命中,真正被酿造出来的,也许不仅是一杯酒,而是一个更具创造力与自信心的产业时代。
参考资料:
[1]刘倩,贾建华,白艳龙,等.啤酒风味物质及分析技术研究进展[J].中国酿造,2023,42(08):20-27.
[2]陈华磊,徐楠,杨朝霞,等.啤酒中麦芽风味的研究进展[J].中外酒业,2021,(17):9-16.
[3]张子佩,王紫翎,孙致陆.世界与中国大麦贸易格局演变及政策建议[J].大麦与谷类科学,2025,42(05):1-11.
[4] LI C, ZHANG S K, DONG G Y, et al. Multi-omics study revealed the genetic basis of beer flavor quality in yeast[J]. LWT-Food Science and Technology, 2022, 168: 113932.
[5]韩佳临,马婷婷,沈冰.工坊啤酒风味的研究进展[J].广西职业技术学院学报,2025,18(01):42-47.
[6]Villacreces S, Blanco C A, Caballero I. Developments and characteristics of craft beer production processes[J]. Food Bioscience, 2022, 45: 101495.


发表评论 取消回复